2025年3月,人力资源和社会保障部发布的最新政策文件明确要求,全国范围内的劳务派遣行业必须在7月31日前完成全面整顿。

而今,距离全面整顿完成的截止日期只剩下20天,这项被业内称为“史上最严”的整顿行动能动真格吗?
2008年的《劳动合同法》正式将劳务派遣合法化,这个过程伴随着复杂的博弈。
1993年11月19日,港资企业深圳市葵涌致丽玩具厂发生特大火灾,87名工人失去生命;1993年12月13日,台商独资企业福州高福纺织有限公司再次发生特大火灾,造成61人死亡。
值得称道的是,与今天工人日报微博整天与粉圈互动、晒美食、晒风景不同的是,当年的致丽大火正是经由当时的《工人日报》率先详细报道才引发了社会的广泛关注。
两场大火发生不久的100周年纪念日,原全国总工会书记处候补书记韩西雅同志痛苦万分,到毛主席纪念堂瞻仰毛主席遗容,写下了这首《满江红·毛主席百岁瞻仰遗容》:
满江红·毛主席百岁瞻仰遗容
满腹忧思,来谒日,秋风萧瑟。见主席,安然高卧,似犹思索。脑蓄真诠知举废,胸怀劲旅方筹策。貌岿然,仍令害人虫,心惊愕。
只当代,风涛泼;列宁骨,将埋脱。纵观人世上,拜金争夺。“贵族豪门”生异彩,“打工仔妹”遭盘剥!问导师,此后百年中,如何作?
次年7月5日,《劳动法》正式颁布。
有人将这一连串事件称作为“两把大火烧出的《劳动法》!”
时任劳动部部长李伯勇1994年3月2日在八届全国人大常委会六次会议上做的“关于《中华人民共和国劳动法(草案)》的说明”中指出:“由于缺少比较完备的对劳动者合法权益加以保护的法律,在一些地方和企业,特别是在有些非公有制企业中,随意延长工时、克扣工资、拒绝提供必要的劳动保护,甚至侮辱和体罚工人的现象时有发生,以至酿成重大恶性事件。”
一些从毛泽东时代过来的老党员、老干部对非公企业劳工状况的忧心忡忡和深刻同情,因而有极大意愿通过立法来保护劳工权益;与之同时,市场化推动者也需要一部法律来为市场化的劳动关系保驾护航,他们将目标指向了破除公有制企业“用工僵化”问题,急于引入市场因素以法律的形式赋予公有制企业用人自主权、分配自主权,进一步深化经济体制改革,完善劳动力市场。
在这样的“怪异”合力下,1994年的《劳动法》仅用了三个多月就仓促出台,许多规定过于粗糙,用人单位通过灵活用工规避劳动法,许多劳动者被排除在法律保护之外。
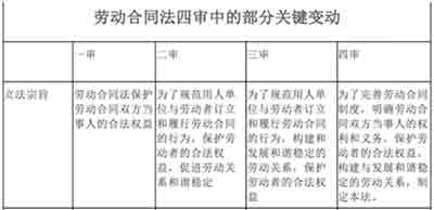
为了堵上这些漏洞,在一些亲劳工的老干部的推动下,《劳动合同法(草案)》于2006年3月向社会公布征求意见。但《劳动合同法(草案)》很快引起了一些经济学家和企业家的明确反对,欧盟商会和上海美国商会甚至以撤资作出威胁。在这种背景下,当时的“南方系”与之配合鼓动舆论,将《劳动合同法》称之为“最严厉的劳动法”,要“害死了一大堆中小企业”;就连参与《劳动合同法》起草的课题组成员之间也爆发了分裂和争论。
最终,《劳动合同法》经历了四次审议,数易其稿,作了大量改动,终于于2008年正式生效。尽管《劳动合同法》在整体上保留了对劳动者的单保护倾向,但相比最开始的草案,最终出台的法规已经对资方做出了诸多让步。“劳务派遣”也是在这个博弈过程中被写进《劳动合同法》的。


尽管如此,2008年出台的《劳动合同法》,对劳务派遣有着明确的“三性”原则规定:临时性、辅助性、替代性,且规定劳务派遣用工时间不能超过6个月,企业使用派遣工数量不得超过员工总数10%。
然而,2008年-2025年的17年间,却是劳务派遣野蛮生长的17年。
至2011年,全国企业劳务派遣工总量已达3700万人,占职工总数的13.1%,在电信、银行等行业,这一比例甚至突破70%。劳务派遣从用工制度的“配角”异化为“主角”,早就突破了《劳动合同法》划出的红线。
2011年前后,国企“突击将正式工改为派遣工”直接引发全国性劳务派遣井喷。到今天,全国究竟有多少劳务派遣工,可谓众说纷纭。根据人社部的数据,截至2024年底,全国劳务派遣企业11.7万家,派遣员工总数接近2800万人;但部分研究机构和媒体却引用了“6000万”这一数字(如2023年行业报告)。
数量差异反映出了“法定派遣”与“实质派遣” 的统计鸿沟。“6000万”这一数字是基于“泛劳务派遣”的宽泛定义,那些未持证的黑派遣机构覆盖人员,以“业务外包”“众包骑手”“个体户”形式存在外卖骑手,还有平台经济中的灵活就业者(如网约车司机等等),实质上都属于劳务派遣。
人社部在2025年专项整治中,将目标群体明确为3300万劳务派遣工(含未持证机构覆盖人员),高于去年年底发布的数据,但仍显著低于部分媒体和研究机构的数据。
哪怕基于3300万这一“被统计”数字,劳务派遣存在的乱象也足够触目惊心:
官方数据依赖持证派遣机构的申报发现,截至2024年有64%的正规劳务派遣公司存在违规操作(如不缴社保、逃避登记);上海市2025年抽查显示,近70%派遣企业未全额缴纳社保。
官方要求的派遣仅用于临时性、辅助性、替代性岗位,且占比不得超过10%,但现实中本该作为表率的国企,自己都已经成了劳务派遣的重灾区,在电力、石油、通信、建筑四大行业,派遣工占比均超40%。
国企大量使用派遣工的动机就是降本增效:
一是工资巨大差异。某能源央企正式工年均综合收入15-25万元,派遣工仅5-8万元,且无年终奖、企业年金等福利。某银行派遣柜员李娜工作8年,月薪6500元,不足正式员工的60%。
二是社保缩水。派遣工社保不缴或者按最低基数缴纳,而正式工享受六险二金(含补充医疗和企业年金)。某建筑央企派遣工工伤保险缴纳率不足21%,事故赔偿仅为正式工的1/3。
三是晋升冻结:国企普遍设置“转正答辩”制度,但通过率不足0.5%。某银行规定派遣工需连续5年绩效全A且通过“文化认同度”答辩方可转正,而答辩标准中"对领导服从度"占40%。
正式工与派遣工的待遇差距已形成系统性剥削,而国企凭借行政资源强势地位,更易压制劳动者诉求。
相比之下,如果不考虑平台经济中“变相派遣”问题,非国有企业的派遣用工比例反而低于国企,多用于制造业、服务业临时岗。这与当年老干部力推保护劳动者法律的状况完全倒了个!
这次劳务派遣大整顿,国企应当做好表率。
「 支持!」
您的打赏将用于网站日常运行与维护。
帮助我们办好网站,宣传红色文化!
欢迎扫描下方二维码,订阅网刊微信公众号
