这两天,看到一件非常有意思的事情:
一位读西班牙语专业的研究生,读了一本翻译小说觉得翻得烂,在豆瓣上打了两星并评论道:机翻痕迹严重,糟蹋了的作品。
然后她就被这本书的译者,以及她的一票在学术界有地位的朋友轮番攻击,并被译者的一位朋友举报到了她就读的学校,最终被迫道歉。
然后成千上万看不惯译者一方行为的普通网友,用给这本书打一星的方式为学生打抱不平,掀起了一场规模堪比一年前的“227xz”事件的所谓“一星运动”。

详细过程是这样的:
涉事的书名叫《休战》,是乌拉圭作家马里奥·贝内德蒂的第二部长篇小说;
作家在本书中塑造的女主人公阿贝雅内达,曾被文学评论界称作“拉美叙事文学创造的最动人的女性形象之一”。

这本书的译者为韩烨,他曾在西班牙马德里康普顿斯大学西班牙艺术史系读硕士,但对于西语翻译这个小圈子来说,并不算是科班出身。
矛盾的起源是豆瓣用户@高晗 的一句差评,她给《休战》打了两星后评论道:“机翻痕迹严重,糟蹋了的作品,还是老话,没有金刚钻别揽瓷器活。”

然后译者韩烨(haize) 在她的评论下面留言,表示对“机翻痕迹严重”的评价无法接受,然后双方进行了一段讨论。

(这段讨论很长,我只节选了最开始的一段,原帖已被删除,这是有网友截图记录的)
事情到了这儿,都是完全正常的小范围讨论,彼此都不失风度。
在读者和译者中间插话进来的这位“silencio”,是事件的另一位重要参与者;
她的真实身份是中国社科院外国文学研究所《世界文学》杂志的编辑,西语翻译和文学研究圈里的“大神级人物”:汪天艾。


次日(3月17日),韩烨本人发帖,表示愿意虚心接受所有人的意见,但“机翻”属于职业道德问题,如此说法近乎人身攻击。

然后,汪天艾也发文替韩烨抱不平,表示“这译者绝不是会用机翻来赚钱(的人)。”

然后高潮来了:一位自称是译者韩烨的好友,网名为anito anago的人,通过@高晗主页中得到的信息(她曾提到自己的母校是“小联合国”),找到了她在读研究生的学校:北京语言大学,还通过一些关系查到了她所在的院系和老师。
anito anago3月24日,给高同学就读的院系发去邮件。
在这封邮件中,她表示:高同学打差评这个事已经影响到了学校的形象,你们再不管管,贵系的学术形象就要毁了。
她提出的要求是:高同学必须向译者(韩烨),以及出版社公开道歉,为造成的不良影响负责。
在这封邮件的最后,她还给自己的举报行为的意义总结为“挽救了一个失足学生”。
邮件全文如下:

anito anago的身份后来也被网友们找到,是中国社科院文学系博士,中山大学中文系(珠海)特聘副研究员杨君宁女士。


之后,学校领导找到高同学谈话,不知道具体谈了什么,但她随后就发表了下面这份致歉声明,并将自己对《休战》的评论和打分删除了。

译者一边的人还不罢休,参与了Anito Anage向校方举报的,另一位自称译者朋友的@美碗碗,不依不饶地表示:
因为高晗打了个差评,就影响了这本书的销量,要求对高发起民事起诉,还要人家赔钱加道歉才能了事。


@美碗碗的身份不详,有网友表示可能是汪天艾之前出版的另一本小说的编辑张某,但没有实锤证据。
而当高同学学校的院系领导找到汪天艾,试图以一个很卑微的姿态求她出面说和,避免双方结下梁子时,汪的态度简直傲慢地屁股翘到了天上:


韩烨+汪天艾+anito anago+美碗碗,以及一众在一边为他们加油叫好的编辑、高校教师、研究员,都是所谓“圈内人”;
这群聒噪不休又贪得无厌的人,丝毫没有意识到,自己的愚行已经触动了多少平时从不出声的普通网友,真正的“沉默的大多数”。
在当事人高同学被学校强行塞口球无法再发声之后,无数豆瓣网友自发地以给《休战》这本书打一星,并在评论区口吐芬芳的方式,表达对于上面这几位卑劣行径的不满。

《休战》原本9.3分的评分,在几个小时里就跌到7.5,并在接下一天里被拉到了3.6,随后豆瓣将这本书的评论区和评分都设置不可见。
在越来越沉重的舆论压力下,上面那几位又开始了新一轮的表演,这一轮的主题从给高同学扣帽子抹黑,变成了怎样证明自己是无辜的小白兔:
译者韩烨表示:自己根本不认识那个写举报信的anito anago,举报的事情和她完全无关;

汪天艾发发文:自己啥也不解释了,“退网保平安”,然后直接神隐了;

一众之前起哄抬轿子的“圈内人”纷纷删帖,然后装作事情没发生过:“今天天气真好呵呵呵”;
之前跳得最欢的anito anago和美碗碗两位就尴尬了:
后者真实身份没被曝出压力还轻一些,anito anago (或者说,杨副研究员)则最难收场,因为已经有网友开始通过她工作的中山大学官微,院办等渠道施压,要求中大对此事做出解释了。
3月29日,这两个人也先后发出致歉声明:
(这两篇声明都相当长且基本都是轱辘话,建议直接略过)
Anito Anago 解释称:自己是出于激愤才给学校写邮件举报的;“当时的激愤而呈现了一些失当的表达,偏执与讥讽之意过重。如今回顾,这些表达是对语言的滥用和不敬,尤为不该。”


美碗碗则辩白:自己是担心译者韩烨的心理状态才参与此事的,还声称高同学是自己把学校信息公开出来的,她们顺藤摸瓜找到她的行为不算“人肉”。

这件事的过程叙述完了,陈大夫说说我对这件事的看法:
1 这本书的翻译水平到底怎么样?
这次的“《休战》事件”事件前期,站在译者韩烨一边的一众“圈内人轮番网暴“小透明”高同学的时候,“机翻痕迹严重”这几个字,是他们能找到的唯一的攻击点。
既然他们要较真,那好,我们来看看韩烨的翻译水平到底怎样:
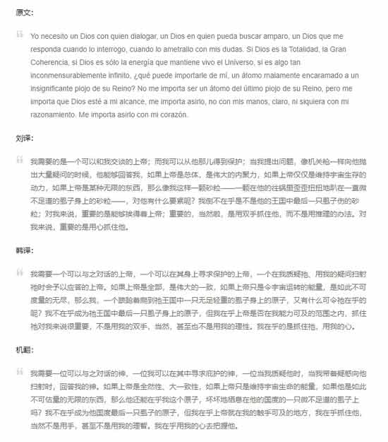
这本《休战》已经不是第一次被翻译成中文了,1990年就曾经出版过刘瑛翻译的版本。
有豆瓣网友对部分段落的西语原文,刘瑛、韩烨和谷歌机翻的结果进行了对比:



原文我看不懂,但刘译和韩译版本谁优谁劣,我觉得对于文字有一定敏感性的朋友都能看得出来:
作为一名搞了几年自媒体的,我一看就知道:韩的版本基本就是把机翻的内容,主谓宾打散,分句前后位置挪移,然后重新排列组合的结果,本质上属于最低级的洗稿手段。
这种伎俩,写过本科毕业论文的同学应该都有体会,只不过谷歌肯定不会去告她抄袭而已,否则拿去知网查重都不一定能过。
像谷歌的机翻技术引入了机器学习和语义处理等手段,近年来翻译水平直线上升,bug越来越少,读起来越来越通顺。

鉴于一方这些人都认为,说韩烨的翻译像机翻“已经超越了读者的权利,涉及到了对译者人格的污蔑”;
那我要说,她虽然自称是一个一个字自己译的,但水平可能还不如机翻。
如果有对这本书感兴趣的网友,可以去买刘瑛老师翻译的旧版本,看看机翻版本也行,至少不会像韩某人翻得这么别扭。
2 对一本书打差评,就算是“诋毁译者”吗?
高同学一开始发表的评论,完全没有任何问题,就是很正常的文艺批评。
说翻译作品“机翻”,明明是网上很多人都在用的,用来批评翻译生硬,让读者阅读体验差的常用吐槽方式。
在这帮人的嘴里,这却成了“对译者职业道德的攻击”,甚至会造成译者的“精神健康问题”了。
陈大夫在开始写大学声公众号前,是写影评出道的。
08,09年,我还没毕业的时候,就隔三差五在人人网上发文章,各种怒喷国内国外各种烂片,被我吐槽过的片子至少数以百计。
那些年豆瓣我也经常玩,不少电影被我打过一星(豆瓣评分最低就是一星),并附长篇文章差评;
高同学给看过的小说打了一次二星,就被以“涉及到了对译者人格的污蔑”的理由举报到学校,成了举报者口中的“失足学生”。
照这个标准,陈大夫得算是大学还没毕业就已经失足数百次,应该直接被扫黄打非的“资深失足学生”了。



甚至译者一方还要以“影响了书的销量”为由起诉高同学,让她赔偿损失;
我们影评博主经常会批评一部烂片是“五毛特效”,然后片方就非说我做这个特效明明是花了六毛,还拿出发票为证,指责我在造谣;
然后起诉我,说因为我的一篇差评文章,他这部电影票房损失了一个亿,让我赔给他,这让我怎么说理去?

这些人想要看到的,就是一个这样的舆论秩序:
普通读者、观众个个噤若寒蝉,都不敢对一部文艺作品发表差评;
谁敢出来说一部书写得烂/一部电影拍的烂,就会被作品创及其利益相关方顺着网线找到你本人,举报到你的学校/单位,让你在现实生活中吃苦头;
这就是《休战》事件的本质,也是为什么译者一方的行为招致了这么大规模民愤的原因。
3 “227事件”的虾味出圈了
陈大夫一开始看到这件事在豆瓣上的总结帖的时候,看到高同学被硬按着头道歉那一段的时候,真的是有点怒不可遏的感觉。
反正五道口到北语也没几步路,当时就有点冲动,真的想帮某院领导叫一单闪送,
给他们寄几盒钙片,让他们补补钙,以后再遇到事的时候脊梁能稍微挺会,别弯得那么快。

但后来看到有知乎网友表示,校方之所以采取这样的低姿态也是事出有因:
高同学就读的这个专业,和一般的面向外贸,商业的西语专业还有些不同,就业方向基本都是和文学、文化、艺术相关,这个圈子实际上很小的;
也就是说,高同学毕业后要么转行,要么就要和汪大翻译,韩某人等这帮人抬头不见低头见;
而且这些“圈内人”不仅把持了文艺作品的评价权力,这个领域仅有的几本期刊的编辑,和他们也不是同学,师兄弟就是合作过,有千丝万缕的联系。
作为一个还没毕业的研究生,如果你得罪了这群人,甚至可能以后连论文都发不出去,包括毕业,找工作都可能受影响。

互联网的记忆力总归是短暂的,下周热点可能就成了另外一件事,你的遭遇就完全没人关心了;
但那几位心胸狭窄的举报人,可是会记你一辈子的。
我能理解,这位系主任的本意也是要为高同学的未来着想,否则也不会愿意拉下脸,这么低三下气地去求汪大翻译高抬贵手。

但我还是对学校的这种做法感到失望:
面对这些文坛恶势力的咄咄逼人,跪下来求饶有用吗?
事实证明,就是没用啊!
你看那段聊天记录里汪某某的口气,那股傲慢劲,“我病了,我管不了了”,稍有点社会经验的人都知道她啥意思:
就是要斩尽杀绝嘛,即使高同学道了歉,他们也不会放过她的。
这时候怎么办?与其跪着让这帮人困死,还不如站起来撞个鱼死网破。

中国的大多数高校,当自己的学生在外面被欺负了,被网暴了,学校往往根本不管学生到底有没有错,第一反应是逼学生道歉息事宁人。
但这种急于解决争端的心态被一些人摸透了,成了他们用来拿捏无辜学生的手段。
当然,也有头铁不惯着他们这一套的高校,比如我们报道过的中南财经政法大学,在自己学生被流量明星虞书欣的粉丝网暴的时候,就坚定地支持了学生;
他们当时这样回应了那些跑到学校官微下面狂刷评论,要求学校开除当事学生的粉丝们:

当网友们自发的“一星运动”如火如荼,舆论风向对这些人极其不利时;
在自己支持者群殴高同学的时候一声不吭的译者韩烨,出了事就光速切割,声称自己啥都不知道,完全是傻白甜:
“举报这事儿,我不知道,是我粉丝做的。”
大家品这个味道,是不是浓浓的虾味?
这次的事情就是“227xz事件”的出圈化,是泛滥的“饭圈文化”发展到文学圈的标志性事件。

这时,就有一些“文化人”站在理中客的角度,出来说:高同学的评论也有过分的地方,举报到学校也不对,双方都有错,就各退一步海阔天空吧。
你看,这时他们就站在道德高地上,开始呼吁爱与和平了,早干嘛呢?
上面这种说法就是在拉偏架,本质上还是站在他们文人的小圈子利益立场上在说话。
十几年前韩寒就曾经教过他们们做人:“文坛是个屁,谁都别装逼”“什么坛到最后也都是祭坛,什么圈到最后也都是花圈。

像那位杨副研究员,发道歉信的时候把自己的豆瓣网名从Anito Anago 改成了De toi à moi,性别也改成了男,也不知道是几个意思。
你觉得,这是真心诚意道歉的态度吗?
挨打要立正,建议她拿自己的真姓大名,把那封道歉信重新发一遍,然后正式抄送她的工作单位中山大学,以及高同学的学校北京语言大学。
还有那两位把自己切割出去的韩翻译汪翻译,已经被我拉进个人的抵制名单了,他们以后有什么作品我都不会买不会看的。
他们在得势时网暴小透明,是如此的气势汹汹不留余地,然后捅了马蜂窝,成了众矢之的之后就说自己遭到网络暴力,呼吁大家理性克制。
我们这些泥腿子普通网友,这次就是要明明白白地告诉他们,没有这么便宜的事情。



4 文化行业的日益凋零和朋党化
文坛这些年发生这样的一系列怪事,和行业的大环境恶化很有关系。
众所周知,在网络时代,愿意沉下心来阅读一部严肃文学作品的人是越来越少了。
像这种比较小众的翻译作品,能卖个大几万本就算是烧高香了,出版社挣不到钱也自然不会给译者多少,大家的日子都越来越难过;
因为收入低发展空间小,真正优秀的人才逐渐远离这个行业,翻译作品的质量也越来越差,反而更加失去了读者的忠诚,形成了恶性循环。
而在这种文化凋零的大环境下,圈子里幸存的人越来越呈现了抱团取暖的姿态:
一些已经闯荡出一些名气的“大”手握稀缺资源,以其为诱饵在自己周围形成了牢固的小圈子利益共同体。

看,实际上都是利益冲突
有机会,有资源就优先考虑“自己人”,即使自己人水平根本不行,也不能肥水流了外人田。
比如这位本不是科班出身的译者韩某,她声称自己和汪天艾的关系一点都不紧密,就是曾经就翻译的问题请教过人家,这话你信吗?
就她那个翻译水平,背后要是没人,能拿到邀约翻译的订单?
正是因为她是这个文化人朋党的一员,她的个人利益,以及未来的事业前途全是和派系利益绑架在一起的;
她在被愤怒的网友们骂的不行的时候,也不能真的公开和挑起举报风波的anito anago、美碗碗划清界限,不能说这两个人的半句不是;
因为她作为一位只翻译过第二部作品的菜鸟译者,敢做这种事情就是背叛她所在的小团体,基本就会被当做叛徒,从这个圈子里踢出去永不叙用了。

而anito anago,美碗碗这两位,他们也不过是被他们的小团伙派出去攻击别人的打手而已,你以为他们跳得这么欢,真的是因为关心韩某人的精神健康吗?
还有那位汪大翻译,实际上就是这个小朋党的首脑,否则学校领导也不会去找她商量平事。
捅了马蜂窝她切割的最干净,直接一句“断网保平安”,就把其他人扔下不管了;
因为她知道,那些资源还在自己手里牢牢地把控着,那些人就算被抛弃了也不敢咬她,等风头过去还会乖乖回到她身边,因为这个大环境里,不跟她混就要挨饿。

看看这理直气壮的威胁
不仅是翻译圈是这个日趋劣化,劣币驱逐良币的环境,原创文学圈也是这样。
一个多月前,我们曾经写过关于那位“屎尿屁诗人”贾浅浅的事情。

她写的那些玩意姑且称为诗吧,但水平恐怕还没网友们二次创作出来讽刺她的打油诗强。
但一些在文学圈里有一定地位的专家、教授纷纷发文吹捧她的作品,甚至还有一些学者,专门写学术论文研究贾浅浅的“诗作”,其中一些论文还上了C刊。
是这些专家教授的审美标准真的高人一等,超出了我们这些凡夫俗子的理解范畴了吗?
才不是呢,这些人就算捏着鼻子也要把贾浅浅夸成朵花,那是因为她爹是贾平凹,都眼睁睁看着她爹手里,那些比汪大翻译还要硬几个级数的资源呢。

研究贾浅浅诗作的C刊文章
正是因为这样日益朋党化的文坛,涌现不出真正优秀的新人,捧出来的都是韩某人,贾浅浅这样的货色,他们才会对读者的差评这样敏感。
别人都安安静静地跪拜抬轿子,为啥你非要当刺头,出来说韩某的翻译垃圾,浅浅的诗恶心?
不狠狠教训一下你,其他读者都学你这样,不听他们的忽悠开始独立思考了,那他们的游戏还怎么玩得下去?
他们为啥要严厉惩罚那个说出国王没穿裤子的小男孩?
归根结底,还是因为他们的屁股,真的就是光溜溜的啊。
「 支持!」
您的打赏将用于网站日常运行与维护。
帮助我们办好网站,宣传红色文化!
欢迎扫描下方二维码,订阅网刊微信公众号
