6月7日下午,复旦大学校内发生一起严重暴力犯罪案件。

现场被抓的嫌犯,是该校数学学院教师姜文华,被害者是数学学院党委书记王永珍。


嫌犯姜文华2000年考入复旦数学系本科,在校期间成绩优异,还曾拿过首届复旦大学最高奖项“校长奖”;

他本科毕业后出国留学,09年在美国数学排名第22的罗格斯大学(Rutgers)博士毕业,并在多家重要期刊上发表论文。

在美国工作数年后回国,先是去了苏州大学任副教授,后来到了复旦任特聘研究员。

在嫌疑人姜某某之前同事,以及不久前曾与之认识的网友的叙述中,姜的脾气似乎比较古怪,据说因为脾气不好已经挺长时间不上课了。
由于聘期内科研成果达不到学校要求,学院决定将其解聘,书记代表学校与他进行谈话时,却发生了这样的悲剧。


对于这件事,陈大夫是这样看的:
1 共情行凶者的舆论,对死者不公平
昨天(6月8日)中央政法委长安剑公众号发布了这样的公告:

检察机关提前介入侦查引导取证,说明该案的社会影响较为重大。
在国内知名高校内发生,行凶者和受害者还都是高级知识分子,这起命案很快成为全民讨论的焦点话题。
公安机关正在进行调查,检察机关也已经提前介入,我们现在能够得知的,都是一些网上确实性存疑的传言。
相信在相关部门调查有一定的结论之后,也会向社会公布。

和案件本身相比,更耐人寻味的,是网络舆论对这起命案的态度。
在大学师生、知识分子扎堆的网络平台“知乎”上,关于这起事件的讨论中,倾向于同情杀人者;
痛斥“非升即走”制度残酷,控诉高校管理不公的声音,占据似乎了问题下数千条回答,以及上百万条里八九成的份额。
也许是由于讨论画风过于“负能量”的原因,这条问题以及下面的数千条答案都在一天后神秘消失。
而在用户群体更加草根的微博平台上,也有相当比重的网友认为姜某某行凶事出有因;
这和几天前安庆、大连无差别袭击事件中,群情激愤的一片要求严惩严判形成了鲜明的对比。
这种现象,在近几年来发生的恶性命案中是非常少见的。
现在关于凶手的人生履历、学术成果、人际关系的各种小道消息满天飞,而逝者则几乎成了被遗忘的背景板。

其中一些人的发言非常激进,甚至把遇害者当成学校和体制的代表,称其“死不足惜”,这样的言论就非常冷血了。
在知乎等网络平台上发言的人,很多都是一样正在或曾经面对严酷内卷压力的博士、高校教师、高级知识分子。
虽然我也很理解他们兔死狐悲的心情,但我还是认为,因为焦虑而对凶手产生共情,这是不对的。
目前没有任何证据能证明,嫌犯和死者之间有任何私人恩怨;
很可能死者就是因为职责,要代表学院跟他宣布坏消息,就无辜被当成了替罪羊。
死者的命也是命,在遭遇这样的事情前,他可能也是别人的父亲,别人的丈夫,别人的老师,别人的同事......
人命是不可逾越的底线,嫌犯这次动手,明显是预谋犯罪,根本就不能洗。
无论如何,我们应该首先谴责凶手,无论如何理由都不能行凶作恶。
2 淮南为橘淮北为枳的“非升即走”
高校青年教师的生存现状,这个平时比较冷门的话题,也借着这起案件也成为全网讨论的对象。
由于这些年关注高等教育相关的话题,陈大夫也认识了一些大学老师,对他们的生存状况也有一定的了解。
如果用一句话来说,整个高校青年教师群体真的很卷,真的很累,真的心理出问题的比例很高,人才扎堆的知名重点院校尤其如此。

在复旦这件事出来之后,学术圈内人士大都归因于非升即走对青年教师的压榨。
这当然是有一定道理的,导致青年教师焦虑的各种因素中,其中很重要的一点,就是近年在国内各大高校里大行其道的所谓“非升即走”模式。
所谓“非升即走”模式,是美国的大学里高校管理方和教授、教师群体经过多年的反复博弈,形成的一套适合美国教育环境的人才管理制度。
知乎某匿名网友的这段描述,一针见血地说出了“非升即走”制度的实质。

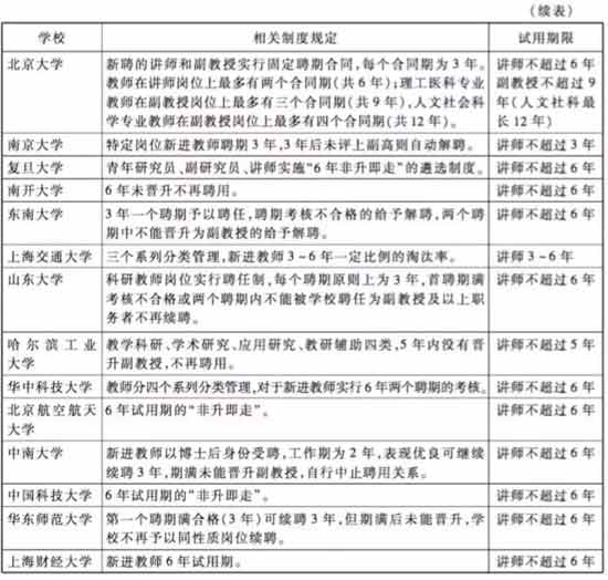
这种制度在十几年前,被清华北大为首的一批顶尖院校引入中国;
由于其确实能在投入不多的情况下,大大刺激青年教师们的科研动力和文章发表,很快被许多高校所借鉴。
但国内一些高校在移植这种制度的过程中,却似乎搞得变了味。

美国原版的tenure track制度,本来只是为了大学实行终身教职制度的一个副产品;
其目的是解决招聘时把关不严格、不准确的问题,通过一段时间(一般是6-7年)的“试用期”,让学校充分了解青年人才的学术能力和发展空间;
目的在于让高校能够挑选到适合的人才,保障学者教学和研究的自由,给合格的教师提供相应的经济保障。
而中国式的“非升即走”制度,则是偷换了概念,变成了学校PUA青年教师的手段。
“李逵”和“李鬼”之间有什么区别?主要体现在下面四点:
1 美国tenure track的晋升条件是清晰的,经过双方同意确认的;
而中国“非升即走”制度,晋升条件则经常是模糊的,学校方面的承诺经常是口头的,到时候不算数赖账的例子比比皆是。

2 美国tenure track设置的“留下标准”,一般会充分考虑青年学术人才的学术发展和个人价值实现;
中国“非升即走”制度,设定的标准一般都是单方面利于学校,确切一点说就是能给他们提高排名有帮助的。

3 美国tenure track,受聘人是否达到晋升条件主要是由受聘人所从事领域的相关学者判定;
中国“非升即走”制度,受聘人在晋升时其学术能力和成果认定往往由外行决定,受行政领导的影响甚大。
4 美国tenure track,学校和受聘者之间的关系是有制度保障的,其中一方违约,另外一方是可以申诉的;
中国“非升即走”制度,则完全是一边倒的霸王条款。如果聘用方违约,受聘人竟然投诉无门。
甚至还曾经出现过学校换校长了,以前的政策就都不算数了,所有承诺作废坑了上百位“青椒”的拙拙怪事。

关于“非升即走”制度是否违反现有的劳动相关法律,在法律界也有一定的争议。
曾经有江南大学的某位老师把学校告到法院,但法院一审二审都没有支持他的诉求。
在教育行业里,也有不少有识之士对于这种制度持批评态度:
中国农业大学原校长柯炳生教授在任期间,拒绝借鉴“非升即走”;
他还曾专门撰文分析“非升即走”的弊端,解释为什么这样的政策不符合农大的校情。
在文中,他直接指出:美国tenure track移植到中国的过程,有“淮南为橘淮北为枳”之嫌。
3 中国式“非升即走”制度之恶
“非升即走”制度,本质上是一种学校对教师的管理制度,其中涉及多个利益相关方,不同的专家站在不同立场上的看法不同是很正常的。
关于这种制度是否合理的争论已经进行了十几年,一直是教育相关学术圈子里的热门话题。
陈大夫并不是那个圈子里的人,对于他们争论的一些问题也只是一知半解,本来对这种与学生利益并不直接相关的问题是持吃瓜心态的。
但带有浓厚“卷味”的“非升即走”,卷的不仅是教师,也在通过排名的压力逼着学校疯狂内卷。

在多数实行tenure track制度的美国高校里,八九成进入这个流程的青年教师,最终都能够通过顺利拿到终身教职。
通过率大约七成的哈佛,在美国学术圈里已经被视为店大欺客,“不厚道”的负面典型了。
而反观中国,相当一部分高校里,大批量进人、养蛊式用人、高比例淘汰人,已经成为风气;
聘任制教师能“顺利上岸”,受聘固定教职的比例不高于三分之一。
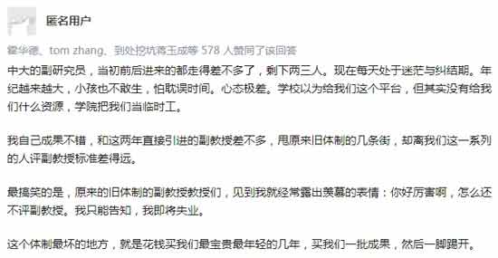
复旦在这里面实际上已经算是比较厚道的了,不论是淘汰率还是待遇,在同行里都算是中上水平。

而部分高校则直接已经卷疯了,聘期满后的淘汰率高到让人匪夷所思的程度;
在这个过程中,已经剥夺了知识分子的基本体面,抛弃了同行的起码道义。
2018年就有报道:华中某985大学,入职前告知青年教师达到副教授水平可入固编;
而第一个三年聘期结束时,119人中只有4人通过评审入编,淘汰率高达97%!

今年四月份,不少媒体纷纷转发一篇关于华南某985大学引进人才政策的宣传文:
“6年引进8000多名青年人才”的亮眼成绩,在主流官媒上赢得了如潮好评;
但在知识群体和高校教师、科研人员群体里,对其批评之声则不绝于耳。
有多位圈内人直言:X大在学术界招聘领域的名声已经臭掉了。


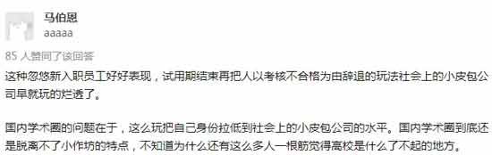
在某平台上相关的话题下,不少经历过这种中国式“非升即走”淘汰的学界中人,分享了自己在这两所高校工作期间的体会。
成年累月不休,每天只睡四五个小时的有之;
焦虑到一把把掉头发,把自己搞成医院精神科常客的有之;
怀着一腔报国热血回国,在国外待时间久了想不到国内能有这么多坑,最终被学校吃干喝净扫地出门者有之。
这些人亲身经历的描述,其负能量之浓郁,堪比河北某些高中的高三学生。

其中不少亲历者甚至自称“药渣”:利用价值都已经被榨干,被扔进垃圾堆没人管的药渣。
你也可以自己去搜一下相关的话题,去看看他们是怎么说的;
看完了你可能就会明白,为什么在复旦命案当中,会有那么多人发表那样极端的言论。
国内知名高校就是这样对待人才的,真的能看出中国的博士确实是过剩的很严重。
这些事情,看得陈大夫这个大学渣目瞪口呆:
这可都是一群曾经同龄人中的“学霸”、“人家的孩子”,经历了一关关的考验读出个博士,投身学术得到的就是这种待遇?

更可怕的是,到这个年龄,你想换个赛道重新开始都没有机会了。
公务员不招35岁以上的,企业里人情世故那一套你也不会,你想去小学教书人家都不要你。
复盘一下姜文华回国这十年的经历,你就能明白,为什么华人数学界的领军人物之一张益唐教授会说出:“如果在中国的大学,我就废了,根本无法取得现在的成就”这样的话。

那个关于复旦事件被删掉的问题下,三四千条答案中不少是祝华南某校L姓校长,一定要注意安全顺遂安康的。
说句实话,如果我在那所学校干传话那个活,我也得感到后怕:
那可是八千个充满负能量,一点就着的“药渣”啊!
鬼知道里面有多少像姜文华那样,对人生已经绝望,对世界已无留恋?
要是让我负责告诉他们要被解聘这个坏消息,我也得担心自己的人身安全啊!

淮南为橘淮北为枳的“非升即走”制度的副作用,已经到了社会无法无视的程度。
为了壮大自己学校的实力,提高在QS,泰晤士榜单上的排名,就找很多年轻人去填坑,用极度恶性的竞争让他们疯狂内卷;
等他们卷不动了,就往社会上一抛了之;
这不禁让我想起了一句话:一将功成万古枯。
这样肆无忌惮地耽误别人的青春,不是造孽吗?


陈大夫觉得,国家应该对这种异化的“非升即走”模式下手管管了。
至少也应该限制高校招收“青年人才”的规模,以及最终的“转正比例”,打消他们效仿南方某大,搞“6年8000人”式人才大跃进的冲动。
同时给这些35-40岁竞聘失败的高学历人才找几条能走的路;
比如某网友所讲的,如果能放开博士的考公年龄限制,允许他们在高校呆不下去,还可以去竞争进体制的机会,可能一些人的思想也不会钻进自我绝望的牛角尖。

最后,引用一句某欧洲博士后的评论:

如果这种促进疯狂内卷的制度不消停,其产生的戾气不会消散,总会在某些地方聚集,爆发,我们每个人都可能会是受害者。
「 支持!」
您的打赏将用于网站日常运行与维护。
帮助我们办好网站,宣传红色文化!
欢迎扫描下方二维码,订阅网刊微信公众号
