上午11:37,我在微博回复一位质疑我是“躺匪”的网友时讲:
“动不动就搞一刀切,新增几例全城静默,铁皮割路铁门焊死,入室消杀横冲直撞,感染人数讳莫如深,高价菜供着,封控百姓的心理焦虑不管不问,特殊群体就医困难,这是国家所倡导的精准防疫吗?不是,这是典型的官僚主义!”

没成想,就在今天下午3点,国务院联防联控机制召开新闻发布会,对于群众反映强烈的地区进行公开通报批评,对于防控简单化、一刀切、层层加码给予了公开的定性!
即:
“防控简单化、一刀切、“层层加码”,严重违背了科学精准防控、高效统筹疫情防控和经济发展的要求,是严重的形式主义、官僚主义,必须坚决果断、科学精准做好当前的疫情防控工作,坚决清理和制止各种形式的简单化、一刀切和“层层加码”行为,有关部门将及时通报并督促整改,整改不到位、不落实的,依法依规严肃问责。”
这里不仅指出一刀切、层层加码是形式主义、官僚主义,而且特别强调,这一行为是严重的形式主义、官僚主义!
也即是说,一刀切、层层加码的行为,压根就不是精准防控,本质上违背了国家防疫的大政方针,所以必须坚决予以反对!
由此可见,什么是精准防控,什么是官僚主义,不仅群众的心中有杆秤,就是上面的管理者也是洞若观火的,所以在今天下午听到联防联控机制在发布会上对一刀切、层层加码的行为公开定性后,我深感欣慰:
群众的苦,群众的怨,上面不仅看见了、听见了,而且已经责令下面整改了。
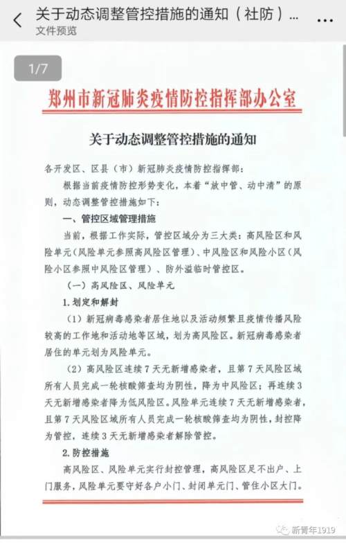
实际上,就在郑州被点名批评的今天,一份《关于动态调整管控措施的通知》就迅速在微信群里传播开来,政策的改变来得如此之快,让人很是高兴。

你问我为什么对这片土地充满信心?
因为简单的四个字——实事求是!
如果再追加几个字,那就是——新时代,以人民为中心,实事求是!
「 支持!」
您的打赏将用于网站日常运行与维护。
帮助我们办好网站,宣传红色文化!
欢迎扫描下方二维码,订阅网刊微信公众号
