“联想事件”持续占据舆论头条,出乎大多数人预料。从明德点火、司马南开炮,到中科院世家出身的张捷出来深扒,再到联想的合作伙伴李肃实名举报中科院,整个事件比大片还精彩,剧情跌宕起伏、扣人心弦,整个节奏把控得恰到好处。
善良的人们原本以为,联想老柳只是涉及国有资产流失,没想到老柳是利用权力运作把原本属于国家的和倪光南科研团队的资产扒拉到自己的口袋。老柳不仅把别人的资产弄成自家的了,还把国有企业控制权给弄到手了。这不是什么原罪,是贪腐,是违法犯罪。在全面依法治国的新时代,等待老柳们的只能是社会主义的“铁拳头”。
善良的人们原本以为,在“爱中国”还是“爱美国”这件大是大非的问题上,老柳只是不得已而已,没想到他这是祖传的“手艺”。所以,联想电脑国内卖得比美国贵一倍、5G标准投票投高通、柳青任掌门人的滴滴不顾有关部门反对光速附美上市,也就不足为奇了!这才能对得起美国国务卿亲自给老柳颁的那个奖啊!
“联想事件”拨开了重重迷雾,让人们看清了很多事实,也把联想的功臣、创始人——倪光南院士,再次带回了人们的视野。
这几天关于倪光南院士的视频、文章充斥着各大平台,期中中关村副主任夏颖奇写的《致敬倪光南》,用朴实的文字把倪光南院士的事迹展现给了大家,这种平和的叙述却饱含着地火运行般的力量。读完,除了让人对倪光南院士满怀敬意之外,也让人更加憎恨老柳们,同时也让人不由自主地陷入沉思。
同样抱着一颗科学报国之赤子之心留洋归来,钱学森们可以“英雄有用武之地”,最终功成名就,而倪光南为什么不行?不仅不行,还被扫地出门?
主流媒体一再宣传的那个不尊重知识、“知识分子是臭老九”的年代,为什么我们的科学家能搞出“两弹一星”、核潜艇等等高科技?
为什么那个被定性为“动乱”、“浩劫”的十年,在高科技领域取得一个又一个突破、发展?
简直是中国科技史上的黄金十年!
以下是“那十年”部分科技成就:
1966年
01月28日 中国导弹核武器试验成功;
05月03日 中国第一批“红旗”高级轿车出厂;
10月08日 中国制成第一批10万千瓦水轮发电机组;
10月27日 第一枚核导弹发射试验成功;
12月23日 中国在世界上第一次人工合成结晶胰岛素;
1967年
01月16日 中国第一台载重150吨中型平板车造成;
07月26日 中国第一台100吨矿山铁路自翻车研制成功;
06月17日 中国第一颗氢弹爆炸成功;
10月05日 中国第一台晶体管大型数字计算机研制成功;
10月15日 中国第一台自动化立体摄影机研制成功;
11月29日 中国最大的无线电望远镜安装调试成功;
1968年
01月08日 中国第一艘万吨巨轮“东风”号建成;09月03日 中国研制成第一批液压传动内燃机车;
1969年
04月02日 第一艘万吨油轮“大庆27号”下水;05月05日 中国研制成具有独特疗效的抗菌素——“庆大霉素”;
10月03日 中国第一台5000马力液力传动内燃机车诞生;
1970年
04月24日 中国成功发射第一颗人造地球卫星;08月 中国大飞机项目正式启动;
12月26日 第一艘核潜艇研制成功;
1971年
03月03日 中国成功发射第一颗科学实验人造地球卫星;
12月 诞生了中国第一台集成电路数控机床;
1972年
12月26日 中国第一辆载重300吨的大平板车问世。
1973年
08月27日 中国第一台百万次集成电路电子计算机研制成功。
09月03日 中国第一台天文测时、测纬光电等高仪研制成功。
1974年
04月02日 中国第一艘二万五千吨级的浮船坞“黄山号”建成;
04月15日 第三十五届广交会开幕,同150多个国家开展贸易往来,规模为历届之最;
04月31日 中国第一台医用电子感应加速器研制成功;
1975年
10月07日 由科学家袁隆平等培育的籼型杂交水稻通过鉴定,经过推广后一般提高产量20%;11月26日 中国成功发射返回式地球卫星;
1976年
06月06日 第一座现代化10万吨深水油港大连新港建成;
06月29日 上海黄浦江上第一座公路、铁路双层铁轨建成通车;
12月11日 高速大型通用集成电路电子计算机研制成功;
在宣称尊重知识、尊重知识分子的那个年代,连中科院的科研人员都要为生计发愁?
在号称“科学技术是第一生产力”的年代,为什么我们啥都要依赖进口?为什么一个芯片都能卡住我们?
要知道,在改开之前,我们国家半导体的研究已经进入到了全球第一梯队,1979年我们国家就能研制出8080芯片,而苏联是1986年,西德1980年,甩韩国和台湾一条街。知道以上事实,也就能明白倪光南院士为什么说联想搞芯片研发要不了多少钱。
就连现在被美国卡得死死的光刻机,我们曾经也是很牛的!
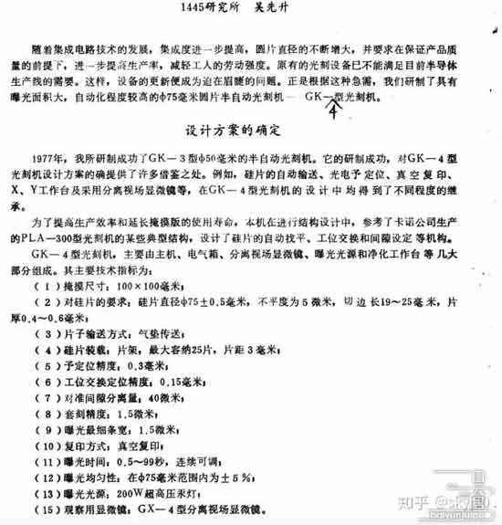
1979年1445所研发的gk-4光刻机;
1979年,中国上海能生产JKG-2光刻机;
1981年,jkg-3型光刻机研制成功,此后研发停止,讽刺的是此机型现在还在市场上销售。
当时中国的半导体产业在绝大多数小领域虽然并未能超越当时的“外国”最先进水平,但差距都不大。更为重要的是,半导体产业的自主度非常高,从材料到各种制造设备到半成品到成品,基本都是靠国内供应链满足的,基本不依赖进口设备。
所有的一切在1981年全部转向,1981年是个关键的时间节点,这一年出台了《决议》,标志着以“他”为核心的新这一代领导集体正式亮向。
这一年开始,“造不如买、买不如租”逐渐成为主流,一大批“高精尖”项目下马,连国防军工都不例外。在这个时期抱着“科学报国”回国的倪光南注定是个悲剧,这不仅是他个人的悲剧,更是那个时代悲哀!
在新时代《决议》出台后,展开对联想的密集批判,这不仅仅是针对联想老柳的,更是针对以联想老柳为代表的那条买办路线的。
这条路线不清理中国科技独立自主之路就不可能完成,中华民族伟大复兴也就不能顺利进行,高质量发展、共同富裕也就是句空话。
新时代,要把一切颠倒过的重新颠倒回来!
相关文章
「 支持!」
您的打赏将用于网站日常运行与维护。
帮助我们办好网站,宣传红色文化!
欢迎扫描下方二维码,订阅网刊微信公众号

