近日来,赵宏等专家对 “吸毒封存”的辩护引发了持续的热议。笔者经浏览发现《长安街知事》微信公众号较为详细地列举了赵宏等专家对“吸毒封存”的辩护意见,本文特予以逐条梳理回应。在展开具体辩驳之前,我们首先需要审视这些辩护所共同依赖的几个基础前提,它们构成了后续讨论的框架,同时需注意专家立论具有从性质定义、危害评估、立法伦理、保护对象、行为类别、法律困境、封存对象、法治价值等8方面进行递进。
其中,第七方面[封存对象]尤为特别,在《中华人民共和国治安管理处罚法》(修订草案) (二次审议稿)中,第一百三十五条,明确封存的对象是未成年。而在即将生效的《中华人民共和国治安管理处罚法》第136条中,封存对象由未成年转变为所有人。这种封存对象的扩展的正当性,专家是没有明确辩护的。
① 辩护之一:治安违法记录封存核心是“限制公开与常规查询”

这里实际上的症结在于,普通民众有没有对吸毒记录的知情权?如果没有,那么封存是合理的。如果有,那么这个表述本身是用肯定句式否认了民众的知情权。
我们暂且将质疑整理为表格:

澄清了知情权的争议后,我们面对的第二个常见辩护,是试图在法律定性上降低吸毒行为的严重性。
②辩护之二:吸食毒品本身只是一个治安违法行为,并不属于刑事犯罪。言下之意,揪住封存记录不放未免“上纲上线”

贩毒是犯罪,吸食是违法,将二者在法律解释上二分,不能否让它们在毒品传播上的市场关联。因为没有吸食就没有贩毒,正如一句公益广告词“没有买卖就没有杀害”而复吸者是贩毒者潜在的买家。因此,在设计记录封存制度时,必须审慎评估其对社会整体禁毒防线,特别是对遏制复吸可能产生的影响。制度的出发点,应同时包含对戒毒者的帮扶与对社会无毒环境的保护。将吸毒与其他违法行为进行类比,可能忽略了毒品问题的关键特性——神经性成瘾与高复吸风险。另一方面,社会的无毒化是对吸毒者不再复吸,顺利融入社会最好的保护。复吸率的控制一直是禁毒事业的重点,如图:

截图出处:《2024年中国毒情形势报告》,2025年6月19日,见中华人民共和国公安部网站-首页-事实发声。
我们将第二点质疑补充进表格里:

当讨论深入到个人权利与社会安全的边界时,我们就触及了第三个,也是最核心的价值辩护。
③辩护之三:公众的安全权不应建立在牺牲他人隐私权与人格尊严的基础上

“公众安全权不应牺牲隐私权”
为什么毒品的危害是社会性的,作为防范毒品传播一环的吸毒记录公开查询,就理所当然地成为了个人的隐私呢?赵主任在考虑封存对吸毒人员的保护时,有没有考虑对社会禁毒事业的保护呢?从这里我们已经可以初见端倪,那就是这种人权和立法的考虑是基于某种价值预设:当个人权利的增进会损害社会福祉时,它是正当的。
当讨论涉及毒品这一具有社会危害性行为时,个人隐私的边界应当如何划定,值得深入探讨。一个更具建设性的思路或许是,超越‘全面封存’与‘全面公开’的二元对立,转而建立一个动态的‘信用修复与分级管理制度’。例如,对于长期保持操守、积极融入社会的戒毒者,其记录可被严格封存;而对于存在复吸风险或违反相关规定的个体,则需纳入更严格的管理范畴。这或许能更好地兼顾公民安全权与戒毒者的发展权。
试问,同样作为法律,即将生效的《中华人民共和国治安管理处罚法》,对包括封存吸毒记录在内封存的规定,所蕴含的优先保障个人自由的立法伦理,与疫情爆发时所依据的《中华人民共和国传染病防治法》《中华人民共和国国务院突发公共卫生事件应急条例》《中华人民共和国传染病防治法》等法律,出于保障公民健康权在武汉封城不得不对个人行动自由进行强力管制的立法伦理,这两个法律蕴含的立法伦理能不能同时成立?这不是一句“吸毒又不是呼吸道传染病”能打发的。由此可见,问题的本质已经超越了具体条款,上升为立法伦理的内在一致性考验。
因此,吸毒记录封存关乎立法在不能兼顾时,更加倾向个人自由还是社会福祉的价值导向,它关乎法律价值导向前后一致的公信度,关乎如何认识戒毒者回归社会与封存吸毒记录对复吸率的影响。当然,赵主任可以讲讲,有没有办法既帮助戒毒者融入社会,又可以最大限度降低复吸率,这比单方面强调个人隐私要有建设性得多。
从这里也可以看出,赵主任提问的方式是典型的诱导性提问,它试图悄悄给读者灌输一个逻辑:
大前提:个人隐私与人格尊严与社会公众的安全权是无法兼顾的
小前提:无法兼顾情况下,前者对后者是正当的优先的
结论:要对吸毒记录进行封存,普通公民无权知情他人的吸毒历史。
这个大前提本身是错的。这里试着重新提问:你觉得什么样的立法举措在保障公民安全权的同时帮助戒毒者回归社会?
A:一视同仁地封存吸毒记录,个人无权知情
B:立法建构“戒毒信用修复机制”,对戒毒人群进行信用分级,信用良好者可以依法封存吸毒记录,个人无权知情,对于复吸毒品增加社会安全风险者,则降低信用评级,不可封存记录,个人有权知情,对其吸毒记录不得限制公开与常规查询。
这个替代性的提问,实际上为我们后续批判其余辩护提供了新的标尺。反过来,跟着赵主任的提问思考,就很难得到建设性的答案了。我们可以这点质疑补充进表格里:

基于上述新标尺,我们再回头审视那些试图通过模糊概念来为“一刀切”辩护的论点,便更能看清其疏漏之处。
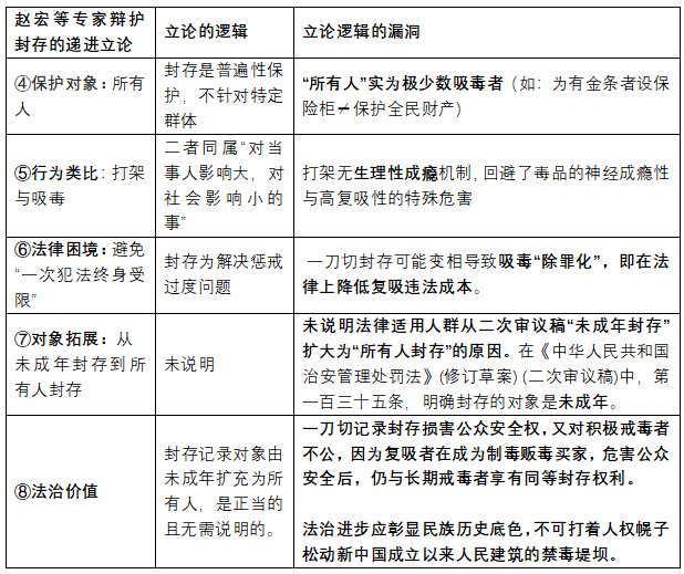
④辩护之四:封存记录是“对所有人的同等保护”,不特别针涉毒艺人

“所有人”实际是极少数吸毒者。难道对绝大多数根本不吸毒的人来说,需要被“保护”嘛?把大部分根本不涉毒的人和极少数吸毒者划了等号,相当于说对老板的金条设置保险柜是对所有人的财产安全的保护一样,它把“有金条的人”“所有人”划了等号。
我们不妨将这点质疑补充进表格里:

⑤辩护之五:吸毒就像对推搡打架一样,都是对当事人影响很大的“小事”

文中列举了打架的例子,但打架者并不会像吸毒者复吸那样,出于神经性成瘾而“复架”,因此将吸毒记录封存,与将其他违法行为封存并列,并不能凸显毒品对吸毒者复吸的特殊风险,神经性成瘾的特殊生理伤害,以及一刀切地封存记录可能增加的社会禁毒风险。因此将吸食毒品与其他违法活动并列并不妥当,缺乏说服力。
这种类比回避了毒品的神经成瘾性与高复吸性的特殊危害。我们可以将这点质疑补充进表格里:

⑤辩护之六:试图解决“一次违法,终身受限”的法律困境

这不是不加分级,一刀切地毒品记录封存的理由。在封存记录时不考虑毒品对吸食者的神经成瘾性危害,复吸对社会的危害,那么,可以理解为某种程度上的吸毒“除罪”。“除罪”即降低复吸的违法成本和“社死风险”:吸毒者在复吸前就可以预期,自己复吸的行为尽管为制毒与贩毒等刑事犯罪提供买家,威胁到公众安全权,复吸在内的吸毒记录却可依法封存,不会为公安机关以外的普通民众所知,也不会轻易“社死”。

如果说上述辩驳是指出其在逻辑和事实上的偏颇,那么对法律条文适用群体变化的审视,则让我们对政策的普适性产生更深层次的质疑。
⑦辩护之七:封存对象从未成年人扩展为所有人是正当的,这种正当性不言自明
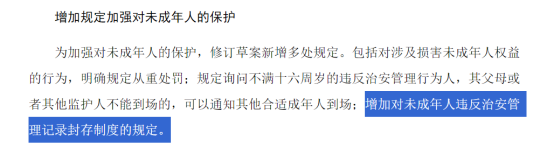
在《中华人民共和国治安管理处罚法》修订草案首次提请审议时,新增对未成年人违反治安管理记录封存制度的规定。(详见中国人大网《治安管理处罚法修订草案首次提请审议》)。

在《中华人民共和国治安管理处罚法》(修订草案) (二次审议稿)中,第一百三十五条,明确封存的对象是未成年。(蹊跷的是,中国人大网搜不到二审相关内容,读者可搜索中国政法大学法治政府研究院https://fzzfyjy.cupl.edu.cn/info/1077/16454.htm)

而在《中华人民共和国治安管理处罚法》(修订草案) (三次审议稿)的有关报道中,中国人大网尽管提及封存对象,却对其重大变化未加说明:

而在即将生效的《中华人民共和国治安管理处罚法》中,将二审稿“对违反治安管理时不满十八周岁的人,违反治安管理的记录应当予以封存”替换为“违反治安管理的记录应对予以封存”,“未成年人”不见了。说明立法者认为封存记录对象从“未成年”扩充到“所有人”为正当。

将这一初衷为挽救违法未成年人使其回归社会的记录封存对象,无条件地扩展至所有人,显然是法规内容重大变化,其必要性与正当性需要更为充分的立法说明和实证研究支持。为什么专家们不在解释过程中,说明这一法条封存对象的重大变化?以及,以帮助未成年人(含未成年吸毒者)回归社会的法律提案,是如何在二审之后扩充到帮助成年人(含成年吸毒者)回归社会的法律提案的?这一封存记录对象的重大变化有没有得到一线缉毒干警的建言献策?
既然专家没有对其特别辩护,可以理解为专家认为封存对象由未成年人扩充为所有人的正当性是不言自明的。
我们可以将这点质疑补充进表格里:

专家为封存记录的辩护最终落脚于‘寻求平衡’,但‘一刀切’的封存真能实现它所承诺的平衡吗?
⑧辩护之八:新规旨在惩戒与挽救之间寻求平衡,彰显了法治进步

如果真诚地希望帮助戒毒者回归社会,就应设立戒毒信用分级与信用修复机制,而非一刀切地将戒毒良好表现者与复吸者一视同仁地封存,剥夺民众知情权。一刀切同样对积极戒毒者不公,因为复吸者享有和他同等的记录封存权利。至此,我们有必要从更宏大的历史与民族视角,来审视这项政策可能带来的深远影响。
法治的文明应有民族历史的底色,从林则徐至新中国成立,毒品一直是茶毒中华儿女的祸害,“东亚病夫”的歧视印象与毒品脱不开关系,禁毒亦是民族气节的体现,减少吸食毒品者基数,亦是社会主义优越性的体现。如果封存不能带来实际吸毒者(含复吸者)的减少将为毒品除罪化开口,遗患无穷。任何一个有大历史观和清醒头脑的人,都不会打着人权的幌子去松动新中国以来人民建筑的禁毒堤坝。

最后要强调的是,帮助戒毒者回归社会,与巩固公众安全权,是不冲突的,但不加分级的一刀切封存记录将二者对立了起来,这是对公众的误导。笔者并非法律专业的学生,有不足疏漏乃至错误之处在所难免,但希望对“一刀切封存”的问题与建设性方案的提出,作出力所能及的澄清与回应。
附录:
关于历年复吸人数、现有吸毒人数、新增吸毒人数的实证材料,读者可根据中华人民共和国公安部发布的2020-2024年《中国毒情形势报告》进行了解。在复吸数据方面,官方通报统计了未复吸人数的数量与同比变化。笔者作简要整理如下:
“截至2020 年底,全国现有吸毒人员 180.1 万名,同比下降16.1%……戒断三年未发现复吸人数300 万名,同比上升18.4%……新发现吸毒人员 15.5 万名,下降 30.6%。”
——2020年《中国毒情形势报告》
“截至2021 年底,全国现有吸毒人员 148.6 万名,同比下降 17.5%;戒断三年未发现复吸人员340.3万名,同比上升 13.4%;新发现吸毒人员12.1 万名,同比下降21.7%。”
——2021年《中国毒情形势报告》
“截至2022 年底,全国现有吸毒人员 112.4 万名,同比下降24.3%……戒断三年未发现复吸人数379 万名,同比上升11.4%。新发现吸毒人员 7.1万名,同比下降 41.7%”
——2022年《中国毒情形势报告》
“截至2023年底,中国现有吸毒人员89.6万名,同比下降20.3%……戒断三年未发现复吸人员407.8万名,同比上升7.6%。全年共查处吸毒人员19.5万人次,同比下降1.1%。”
——2023年《中国毒情形势报告》
“截至2024年底,中国现有吸毒人员74.7万名,同比下降16.7%……戒断三年未发现复吸人员428.6万名,同比上升5.1%。同时,国内滥用物质种类发生结构性变化,麻精药品和未列管成瘾性物质滥用快速蔓延,滥用人数不断增多,青少年滥用问题突出。”
——2024年《中国毒情形势报告》
「 支持!」
您的打赏将用于网站日常运行与维护。
帮助我们办好网站,宣传红色文化!
欢迎扫描下方二维码,订阅网刊微信公众号
