当年叫喊着“大锅饭养懒汉”砸了铁饭碗,搞得不少人真以为铁饭碗不好,稀里糊涂地跟着拍手叫好,没想到几十年过去了,考编考公大火,铁饭碗再次成了香饽饽。
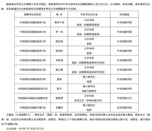
就连当红网络明星易烊千玺也跟着考了国家大剧院的编,并且被顺利录取了!

一石激起千层浪!
之前明星郑爽被网友调侃日赚208万,而易烊千玺则是更红的明星,微博粉丝九千多万,大约能顶4个胡锡进,今年五四还代表青年做了主体演讲。

树大招风,这样级别的明星,大概放个屁也能上微博热搜,底下还很可能有一帮人花式吹捧。
他去考编,吸引人们的关注当然毫不意外。这事儿的热度在今天甚至超过了安倍被刺!

吃瓜群众免不了一脸狐疑,以他的收入还需要考编吗,考上编制不会对自己拍戏接广告有所限制吗?
即便没有编制也不会影响他的生活,难道是为人民服务的需求促使这位大明星去考编吗?
国家大剧院和易烊千玺到底谁更需要谁,还得打个问号。所以易烊千玺考编这事儿,难免会勾起大家心中的十万个为什么。
当然,引起更大争议的是其中有没有为明星开绿灯走后门的现象。例如国家大剧院在招聘时规定“演员岗位不参加笔试”,这是否公平呢?
因为没有笔试,而面试的主观性又很强,普通人如何和明星竞争呢?而且网络有传言说第三次面试时有明星正在外地拍戏,他是如何参加面试的呢,为何也被录取了?

其实有些社会经验的人都知道,在招生、招聘中走后门几乎是不可避免地存在。演员翟天临连知网都没听说过,不照样在北大读博吗,他是怎么通过入学考试的呢?
规则都是人定的,想让招聘合规,那还不简单?人家国家大剧院招人,怎么定规则似乎不容外人置喙。为明星量身定制一套规则你又能怎么样呢?
《中国新闻周刊》的杨主任就这样说出了自己的心里话。他在《易烊千玺凭什么不能考编?又为什么要考编?》直言不讳。

网友关注招聘是否合规,在他眼里是“煞有介事”,故意找事。言外之意不就是“人家考编关你们屁民屁事儿”吗?尽显对于底层群众的傲慢与歧视。
他还在文中顺带嘲讽了“小镇做题家”:无能的小镇做题家,你们完全是嫉妒!

在他眼里,广大网友质疑此事是否合规变成了“易烊千玺凭什么不能考编”,语气中充满了赵老爷对阿Q的那种鄙视。
中国千万努力做题的学生就这样被给予成吨暴击。辛辛苦苦做题十几年,却发现很难找一份稳定体面的工作。这样可怜的做题家,不被所谓的“成功人士”嘲讽才怪。
但正因为如此,广大吃瓜网友才揪住这事儿不放。为什么明星考编这件事引起这么多质疑呢,无非是大家平时积累的情绪爆发而已,这就是所谓的民心民意。
还是那两个字:公平!

「 支持!」
您的打赏将用于网站日常运行与维护。
帮助我们办好网站,宣传红色文化!
欢迎扫描下方二维码,订阅网刊微信公众号
